Задать свой вопрос
*более 50 000 пользователей получили ответ на «Решим всё»
Задача 39975
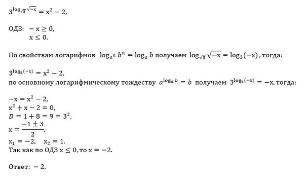
3^(log(sqrt(3))sqrt(-x)) = x^2-2...
Условие
molly1
2019-09-26 17:34:24
3^(log(sqrt(3))sqrt(-x)) = x^2-2
математика 10-11 класс
874
Решение
u821511235
2019-09-26 18:10:32
★
Написать комментарий
Меню
Решим всё
Найти задачу
Категории
Статьи
Тесты
Архив задач
Присоединяйся в ВК