Задать свой вопрос
*более 50 000 пользователей получили ответ на «Решим всё»
Задача 39958
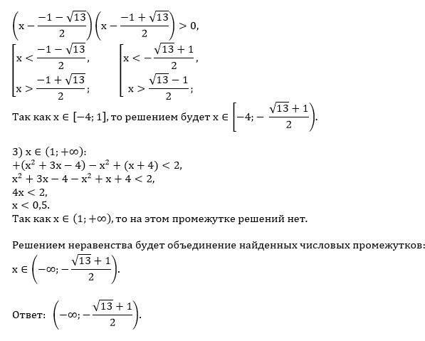
Решите неравенство |x^2+3x-4|-x^2+|x+4|...
Условие
vk288952222
2019-09-26 14:57:11
Решите неравенство |x^2+3x-4|-x^2+|x+4| < 2
математика 10-11 класс
1248
Решение
u821511235
2019-09-26 15:34:47
★
Написать комментарий
Меню
Решим всё
Найти задачу
Категории
Статьи
Тесты
Архив задач
Присоединяйся в ВК