Задать свой вопрос
*более 50 000 пользователей получили ответ на «Решим всё»
Задача 39952
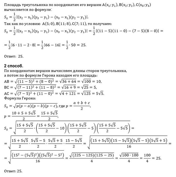
Найти площадь треугольника с вершинами(...
Условие
vk146660591
2019-09-26 08:39:59
Найти площадь треугольника с вершинами( 5;0) (11;8) (7;11)
предмет не задан
702
Все решения
u821511235
2019-09-26 19:00:19
Написать комментарий
Меню
Решим всё
Найти задачу
Категории
Статьи
Тесты
Архив задач
Присоединяйся в ВК