Задать свой вопрос
*более 50 000 пользователей получили ответ на «Решим всё»
Задача 39921
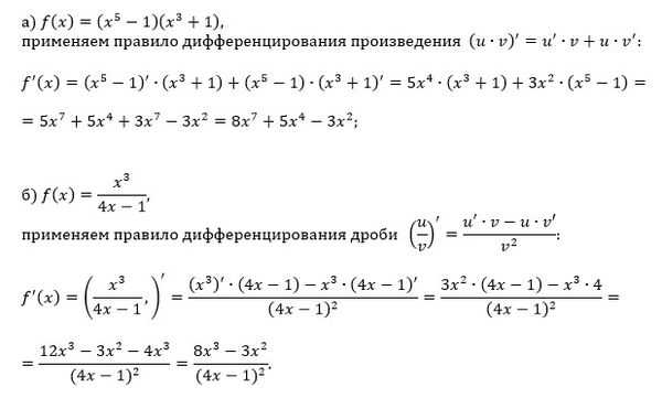
помогите решить а) и б) ...
Условие
vk492803606
2019-09-25 15:44:06
помогите решить а) и б)
математика 10-11 класс
551
Решение
u821511235
2019-09-25 18:17:19
★
Написать комментарий
Меню
Решим всё
Найти задачу
Категории
Статьи
Тесты
Архив задач
Присоединяйся в ВК