Задать свой вопрос
*более 50 000 пользователей получили ответ на «Решим всё»
Задача 39916
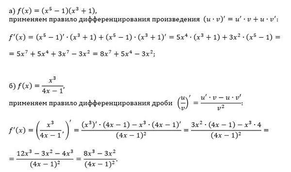
помогите решить только а) б ) ...
Условие
vk492803606
2019-09-25 15:07:35
помогите решить только а) б )
математика 10-11 класс
474
Решение
u821511235
2019-09-25 15:27:18
★
Написать комментарий
Меню
Решим всё
Найти задачу
Категории
Статьи
Тесты
Архив задач
Присоединяйся в ВК