Задать свой вопрос
*более 50 000 пользователей получили ответ на «Решим всё»
Задача 39914
...
Условие
vk288952222
2019-09-25 14:57:04
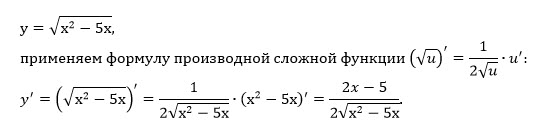
Найдите производную
y = sqrt(x² - 5x)
предмет не задан
557
Решение
u821511235
2019-09-25 15:02:37
★
Написать комментарий
Меню
Решим всё
Найти задачу
Категории
Статьи
Тесты
Архив задач
Присоединяйся в ВК