Задать свой вопрос
*более 50 000 пользователей получили ответ на «Решим всё»
Задача 39898
Помогите решить пожалуйста...
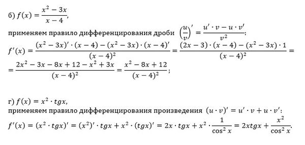
Условие
vk280770680
2019-09-25 09:32:53
Помогите решить пожалуйста
предмет не задан
540
Решение
u821511235
2019-09-25 10:13:35
★
Написать комментарий
Меню
Решим всё
Найти задачу
Категории
Статьи
Тесты
Архив задач
Присоединяйся в ВК