Задать свой вопрос   *более 50 000 пользователей получили ответ на «Решим всё»

Задача 39897 Задание 3. Вычислить производные данных...

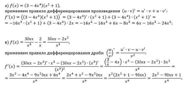
Условие

Задание 3. Вычислить производные данных дифференцирования:

a) f(x) = (3 - 4x^4)(x^2 + 1), найти f'(x);

математика 10-11 класс 583

Решение

Написать комментарий

Меню

Присоединяйся в ВК