z^2+4z+16=0
D=4^2-4*16=16*(1-4)=-16*3
sqrt(D)= sqrt(-16*3)=sqrt(16)*sqrt(3)*sqrt(-1)= 4*sqrt(3)*i
z_(1)=(4-4sqrt(3)i)/2=2-2sqrt*3)i; z_(2)=2+2sqrt(3)i
|z_(1)|=|z_(2)|=sqrt(2^2+( ± 2sqrt(3))^2)=sqrt(4+12)=sqrt(16)=4
argz_(1)= φ _(1)
sin φ _(1)=y_(1)/|z_(1)|=-2sqrt(3)/4=-sqrt(3)/2
cos φ _(1)=x_(1)/|z_(1)|=2/4=1/2
φ _(1)=-π/3
z_(1)=4*(cos(-π/3)+isin(-π/3)) - тригонометрическая форма записи
z_(1)=4*e^(-i*(π/3)) - показательная форма записи
argz_(2)= φ _(2)
sin φ _(1)=y_(2)/|z_(2)|=2sqrt(3)/4=sqrt(3)/2
cos φ _(2)=x_(2)/|z_(2)|=2/4=1/2
φ _(2)=π/3
z_(2)=4*(cos(π/3)+isin(π/3)) - тригонометрическая форма записи
z_(2)=4*e^(i*(π/3)) - показательная форма записи
О т в е т. [b]4*e^(-i*(π/3));4*e^(i*(π/3)) [/b]
2.
z=- sqrt(3)+i
|z|=sqrt(-sqrt(3)^2+1^2)=sqrt(4)=2
argz= φ
sin φ =y/|z|=1/2
cos φ=х/|z|=-sqrt(3)/2
φ =5π/6
z=2*(cos(5π/6) + i sin(5π/6))
z=2*e^(i*(5π/6))
e^(-i*(π/3))/2*e^(i*(5π/6))=(1/2)*e^(i*(5π/6)-π/3)=(1/2)*e^(i(π/2))
О т в е т.(1/2)*e^(i(π/2))
3.
[m]\frac{1-i\sqrt{3}}{-2\sqrt{3}+2i}=\frac{i\sqrt{3}-1}{2\sqrt{3}-2i}=\frac{(i\sqrt{3}-1)(2\sqrt{3}+2i))}{(2\sqrt{3}-2i)(2\sqrt{3}+2i)}=[/m]
[m]=\frac{6i-2\sqrt{3}+2\sqrt{3}i^2-2i}{(2\sqrt{3})^{2}-(2i)^{2}}=\frac{-4\sqrt{3}+4i}{12+4}=\frac{-\sqrt{3}+i}{4}=-\frac{\sqrt{3}}{4}+i\frac{1}{4}[/m] - в алгебраической форме.
|z|=sqrt((sqrt(3)/4)^2+(1/4)^2)=sqrt((3/16)+(1/16))=sqrt(4/16)=sqrt(1/4)=1/2
argz= φ
sin φ =y/|z|=(1/4)/(1/2)=1/2
cos φ=х/|z|=(-sqrt(3)/4)/(1/2)=-sqrt(3)/2
φ =5π/6
z=(1/2)*(cos(5π/6) + i sin(5π/6)) - в тригонометрической форме
4.
z=64i
|z|=-64
argz= φ
sin φ =y/|z|=(-64)/(64)=-1
cos φ=х/|z|=0/(64)=0
φ =-π/2
z=64*(cos(-π/2)+isin(-π/2))
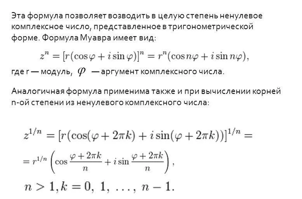
По формуле Муавра ( cм. приложение
∛(-64i)=4*(cos[m]\frac{\frac{-\pi}{2}+2πk}{3}+sin\frac{\frac{-\pi}{2}+2πk}{3})[/m]
k ∈ Z
При k=0
z_(0)=4*(cos[m](\frac{\frac{-\pi}{2}}{3})+sin(\frac{\frac{-\pi}{2}}{3}))=4\cdot (cos (\frac{-\pi}{6})+sin(\frac{-\pi}{6}))[/m]
При k=1
z_(1)=4*(cos[m](\frac{\frac{-\pi}{2}+2\pi}{3})+sin(\frac{\frac{-\pi}{2}+2pi}{3}))=4\cdot (cos (\frac{\pi}{2})+sin(\frac{\pi}{2}))[/m]
При k=2
z_(2)=4*(cos[m](\frac{\frac{-\pi}{2}+4\pi}{3})+sin(\frac{\frac{-\pi}{2}+4\pi}{3}))=4\cdot (cos (\frac{7\pi}{6})+sin(\frac{7\pi}{6}))[/m]
cм. рис.
три числа z_(o);z_(1) и z_(2) делят окружность радиуса [red]4[/red] на три равные части.
Углы между ними (2π/3)