Задать свой вопрос   *более 50 000 пользователей получили ответ на «Решим всё»

Задача 39729 4. Найдите тангенс угла между...

Условие

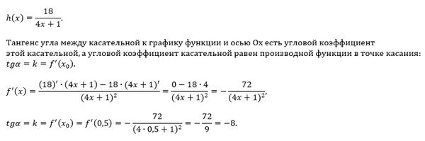
4. Найдите тангенс угла между касательной к графику функции у = h(х) в точке с абсциссой x_0 и осью x:
h(x)=18/(4x+1), x_0=0,5.

предмет не задан 3796

Решение

Написать комментарий

Меню

Присоединяйся в ВК