Задать свой вопрос
*более 50 000 пользователей получили ответ на «Решим всё»
Задача 39727
...
Условие
vk50803477
2019-09-22 09:22:27
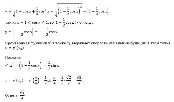
2. Вычислите скорость изменения функции в точке х_0:
y=√(1-cosx+1/4 (cos^2) x), x_(0)=π/4.
предмет не задан
1382
Решение
u821511235
2019-09-22 21:01:07
★
Написать комментарий
Меню
Решим всё
Найти задачу
Категории
Статьи
Тесты
Архив задач
Присоединяйся в ВК