Задать свой вопрос   *более 50 000 пользователей получили ответ на «Решим всё»

Задача 39661 a) Решите уравнение...

Условие

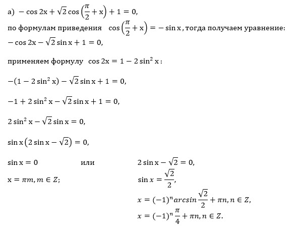
a) Решите уравнение -cos2x+sqrt(2)cos(Pi/2+x)+1 = 0

б) Отберите корни из данного отрезка [2Pi; 3,5Pi]

математика 10-11 класс 15825

Решение

Написать комментарий

Категория

Меню

Присоединяйся в ВК