Задать свой вопрос   *более 50 000 пользователей получили ответ на «Решим всё»

Задача 39635 В конусе с вершиной S на окружности...

Условие

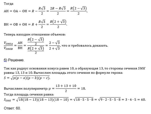
В конусе с вершиной S на окружности основания отмечены точки М и К так что хорда МК перпендикулярна диаметру АВ. Длины дуг, на которые точки М и К делят окружность относятся как 1:5.

а) Докажите, что объёмы пирамид SMKA и SMKB относятся как [m]\frac{2-\sqrt3}{2+\sqrt3}[/m]

б) Найдите площадь сечения конуса плоскостью SMK, если радиус основания конуса равен 10, а длина образующей равна 13.

математика 10-11 класс 9067

Решение

Написать комментарий

Меню

Присоединяйся в ВК