Задать свой вопрос
*более 50 000 пользователей получили ответ на «Решим всё»
Задача 39633
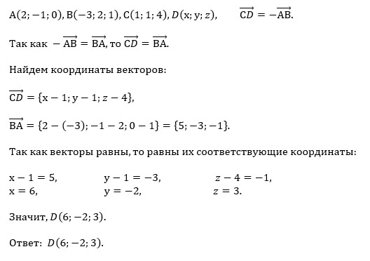
Даны точки А(2;-1;0), В(-3;2;1),...
Условие
gfgdfgdd
2019-09-19 13:17:01
Даны точки А(2;-1;0), В(-3;2;1), С(1;1;4). Найдите координаты точки D, если cd= -Ab
математика 10-11 класс
6093
Все решения
u821511235
2019-09-19 14:31:26
Написать комментарий
Меню
Решим всё
Найти задачу
Категории
Статьи
Тесты
Архив задач
Присоединяйся в ВК