в) y = 15cosx - 8sinx


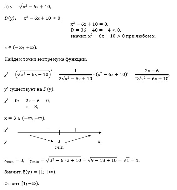
Область определения
x^2-6x+10 ≥ 0
так как x^2-6x+10=x^2-6x+9+1=(x-3)^2+1> 0 при любом х,
то квадратичная функция принимает наименьшее значение в вершине, т.е при х=3
Тогда y=sqrt(3^2-6*3+10)=sqrt(1)=1 - наименьшее значение данной функции.
О т в е т.E(y)=[1;+ ∞ )
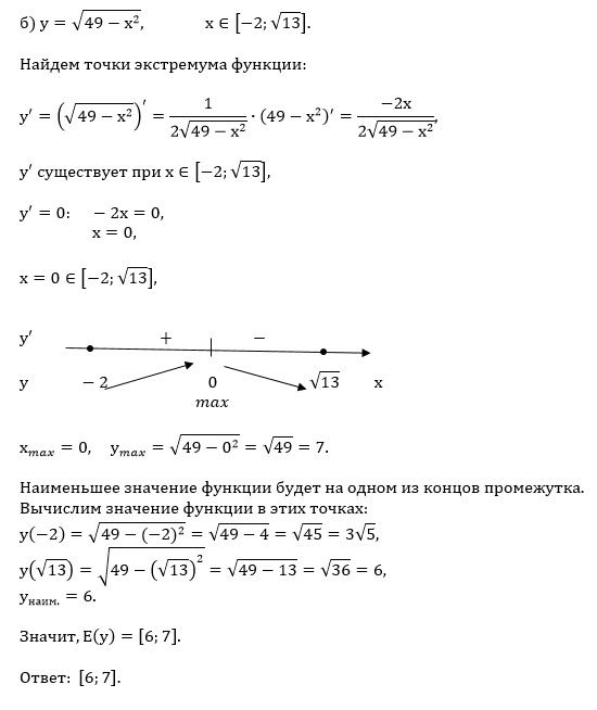
б)
y=sqrt(49 -x^2) - это уравнение полуокружности
Так как x ∈ [-2;sqrt(13)], то y ∈ [6;7] ( cм рис.)
При x=-2
y=sqrt(49-2^2)=sqrt(45)= 3sqrt(5)
При x= sqrt(13)
y=sqrt(49-sqrt(13)^2)=sqrt(49-13)=sqrt(35)=6
3sqrt(5)>6
О т в е т. E(y)=[6;7]
в)
Воспользуемся [red]методом,[/red] который используется при введении вспомогательного угла.
asinx+bcosx=sqrt(a^2+b^2)*([m]\frac{a}{\sqrt{a^2+b^2}}sinx+\frac{b}{\sqrt{a^2+b^2}}cosx)=[/m]
=sqrt(a^2+b^2)([blue]cosφ[/blue]*sinх+[green]sinφ[/green]*cosx)= sqrt(a^2+b^2)*sin(x+φ)
Так как
15cosx-8sinx=sqrt(15^2+(-8)^2))sin(x+ φ )=17*sin(x+ φ )
и в силу ограниченности синуса:
-1 ≤ sin(x+ φ ) ≤ 1, то
-17 ≤ 17sin(x+ φ ) ≤ 17
a значит и
-1 ≤ 15cosx-8sinx ≤ 1
О т в е т. E(y)=[-17;17]