
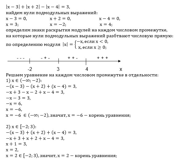
Подмодульные выражения обращаются в нуль в точках
х= 3 ; х= - 2; х= 4
Эти точки разбивают числовую прямую на 4 промежутка.
Раскрываем знаки модулей на каждом:
[blue](-бесконечность;-2] [/blue]
|x-3|=-x+3
|x+2|=-x-2
|x-4|=-x+4
Уравнение принимает вид:
-x+3-x-2-(-x+4)=3
x=-6
-6 ∈ [blue](-бесконечность;-2] [/blue]
[b]x_(1)=-6[/b]
[green](-2;3][/green]
|x-3|=-x+3
|x+2|=x+2
|x-4|=-x+4
Уравнение принимает вид:
-x+3+x+2-(-x+4)=3
x=2
2 ∈ [green](-2;3][/green]
[b]x_(2)=2[/b]
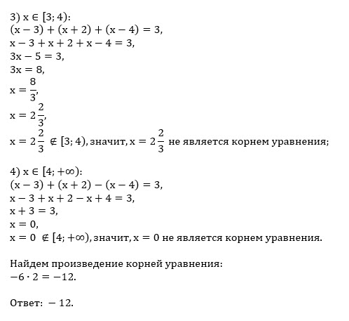
[red](3;4][/red]
|x-3|=x-3
|x+2|=x+2
|x-4|=-x+4
Уравнение принимает вид:
x-3+x+2-(-x+4)=3
3x=8
x=[m]\frac{8}{3}[/m]
[m]\frac{8}{3}[/m] ∉ [red](3;4][/red]
Значит не является корнем уравнения
[blue](4;+ ∞ )[/blue]
|x-3|=x-3
|x+2|=x+2
|x-4|=x-4
Уравнение принимает вид:
x-3+x+2-(x-4)=3
x=0
0∉[blue](4;+ ∞ )[/blue]
Значит не является корнем данного уравнения.
Итак,
x_(1)=-6;
x_(2)=2
x_(1)*x_(2)=[b]-12[/b]
См также графическое решение уравнения: