Задать свой вопрос
*более 50 000 пользователей получили ответ на «Решим всё»
Задача 39422
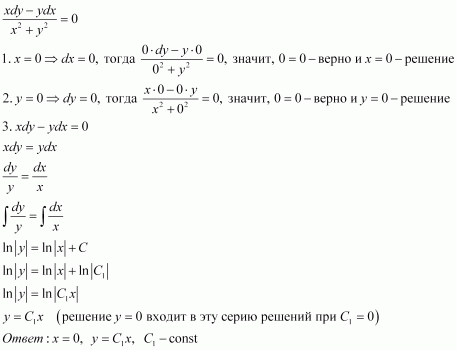
3.4.2 (xdy - ydx) / (x^2 + y^2) = 0....
Условие
vk152910336
2019-09-13 15:29:00
3.4.2 (xdy - ydx) / (x^2 + y^2) = 0.
математика ВУЗ
607
Решение
vk201218220
2019-09-13 16:02:38
★
Написать комментарий
Меню
Решим всё
Найти задачу
Категории
Статьи
Тесты
Архив задач
Присоединяйся в ВК