Задать свой вопрос
*более 50 000 пользователей получили ответ на «Решим всё»
Задача 39390
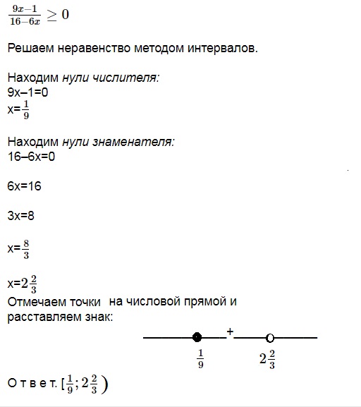
Нвйдите область определения функций ...
Условие
vk396216921
2019-09-12 14:22:30
Нвйдите область определения функций
У=квадратный корень 9х-1/16-6х
математика 10-11 класс
1006
Решение
sova
2019-09-12 14:30:59
★
Написать комментарий
Меню
Решим всё
Найти задачу
Категории
Статьи
Тесты
Архив задач
Присоединяйся в ВК