Задать свой вопрос
*более 50 000 пользователей получили ответ на «Решим всё»
Задача 39170
Сделать чертеж области, ограниченной...
Условие
vasyuk88
2019-09-04 19:48:36
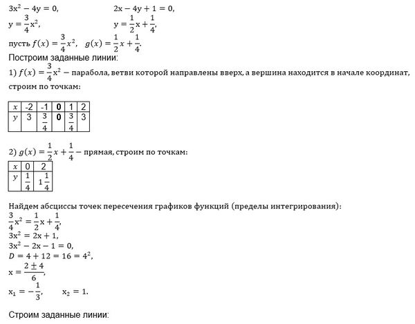
Сделать чертеж области, ограниченной заданными линиями.
Вычислить площадь полученной фигуры
предмет не задан
1485
Решение
u821511235
2019-09-05 08:56:08
★
Написать комментарий
Меню
Решим всё
Найти задачу
Категории
Статьи
Тесты
Архив задач
Присоединяйся в ВК