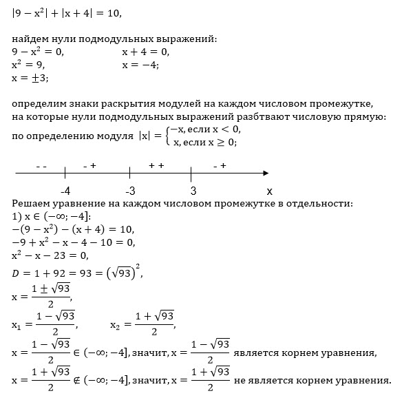
x= ± 3
x+4=0
x=-4
Эти точки разбивают числовую прямую на 4 промежутка.
___ (-4) ___ (-3) ____ (3) _____
Решаем на каждом:
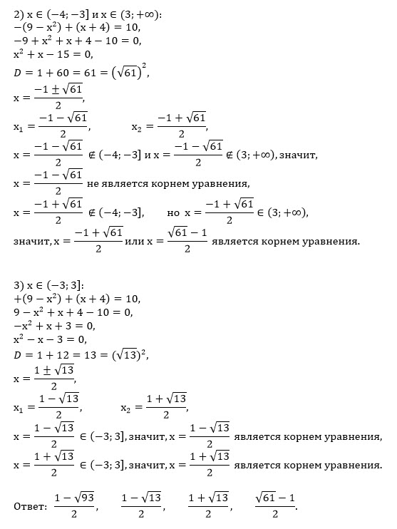
[red]1) (- ∞ ; -4][/red]
|9-x^2|=x^2-9
|x+4|=-x-4
уравнение
x^2-9-x-4=10
x^2-x-23=0
D=1+92=93
x=(1 ± sqrt(93))/2
(1+sqrt(93))/2 ∉ (- ∞ ; -4]
[red] х=(1-sqrt(93))/2 - корень уравнения[/red]
[green]2) (-4;-3]
[/green]
|9-x^2|=x^2-9
|x+4|=x+4
уравнение
x^2-9+x+4=10
x^2+x-15=0
D=1+60=61
x=(-1 ± sqrt(61))/2
(-1 ± sqrt(61))/2 ∉ (-4;3]
[green]уравнение не имеет корней[/green]
3) (-3;3]
9-x^2+x+4=10
x^2-x-3=0
x=(-1 ± sqrt(13))/2
[red]оба корня принадлежат интервалу (-3;3][/red]
4) (3;+ ∞ )
x^2-9+x+4=10
x^2+x-10=0
x=(-1 ± sqrt(61))/2
x=(-1-sqrt(61))/2 не принадлежит интервалу (3;+ ∞ )
[red]х=(-1+sqrt(61))/2 - корень уравнения[/red]
О т в е т. 4 корня:
[red] (1-sqrt(93))/2;(-1 ± sqrt(13))/2; (-1+sqrt(61))/2 [/red]
