Задать свой вопрос
*более 50 000 пользователей получили ответ на «Решим всё»
Задача 391
Вычислить предел числовой...
Условие
slava191
10.01.2014
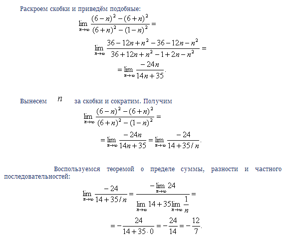
Вычислить предел числовой последовательности
математика 10-11 класс
4027
Решение
Ответ:
-12/7
Написать комментарий
Меню
Решим всё
Найти задачу
Категории
Статьи
Тесты
Архив задач
Присоединяйся в ВК