Задать свой вопрос   *более 50 000 пользователей получили ответ на «Решим всё»

Задача 39034 ...

Условие

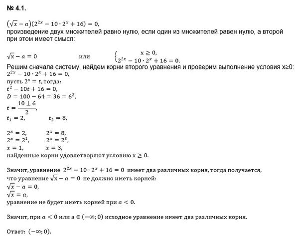
4.1 При каких значениях параметра a уравнение (√x - a)(2^(2x) - 10 · 2^x + 16) = 0 имеет два различных корня?

математика 10-11 класс 559

Решение

Написать комментарий

Меню

Присоединяйся в ВК