Задать свой вопрос   *более 50 000 пользователей получили ответ на «Решим всё»

Задача 39017 3.3 В правильной четырехугольной призме...

Условие

3.3 В правильной четырехугольной призме [m]ABCD A_1 B_1 C_1 D_1[/m] сторона основания равна [m] 8 \sqrt{2} \text{ см}[/m], а боковое ребро - 3см. Через диагональ [m]BD[/m] нижнего основания и середину стороны [m]B_1 C_1[/m] верхнего проведена плоскость. Найдите площадь образовавшегося сечения призмы.

математика 10-11 класс 624

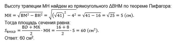
Решение

Написать комментарий

Меню

Присоединяйся в ВК