Задать свой вопрос
*более 50 000 пользователей получили ответ на «Решим всё»
Задача 39016
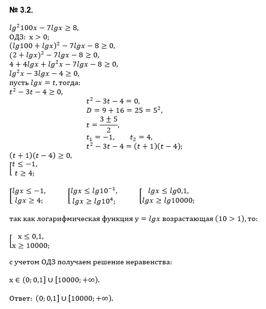
помогите ешить 3.1 и 3.2 ...
Условие
vk492803606
2019-08-27 10:55:13
помогите ешить 3.1 и 3.2
математика 10-11 класс
757
Решение
u821511235
2019-08-27 11:53:50
★
Написать комментарий
Меню
Решим всё
Найти задачу
Категории
Статьи
Тесты
Архив задач
Присоединяйся в ВК