Задать свой вопрос
*более 50 000 пользователей получили ответ на «Решим всё»
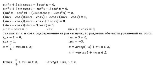
Задача 39006
Поомгите решить 3.1 ...
Условие
vk280770680
2019-08-27 07:05:06
Поомгите решить 3.1
математика 10-11 класс
540
Решение
u821511235
2019-08-27 08:56:38
★
Написать комментарий
Меню
Решим всё
Найти задачу
Категории
Статьи
Тесты
Архив задач
Присоединяйся в ВК