Задать свой вопрос   *более 50 000 пользователей получили ответ на «Решим всё»

Задача 38978 Студент шёл от общежития до университета...

Условие

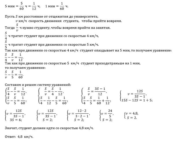
Студент шёл от общежития до университета со скоростью 4 км/ч и опоз- дал на лекцию на 5 мин. В другой раз он пошёл со скоростью 5 км/ч и пришёл за 1 мин до начала лекции. С какой скоростью студенту нужно идти в следующий раз, чтобы прийти в точности к началу лекции, если он выходит из общежития каждый раз в одно и то же время?

математика 10-11 класс 579

Решение

Написать комментарий

Меню

Присоединяйся в ВК