Задать свой вопрос
*более 50 000 пользователей получили ответ на «Решим всё»
Задача 38946
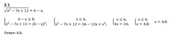
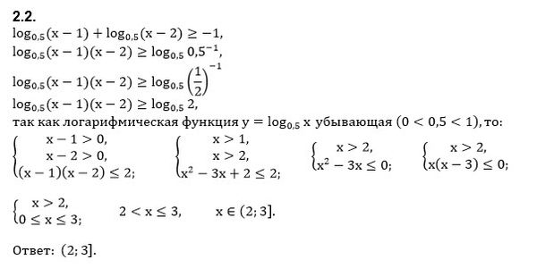
Помогите решить 2.2 и 2.1 ...
Условие
vk280770680
2019-08-25 07:01:54
Помогите решить 2.2 и 2.1
математика 10-11 класс
545
Решение
u821511235
2019-08-26 13:28:49
★
Написать комментарий
Меню
Решим всё
Найти задачу
Категории
Статьи
Тесты
Архив задач
Присоединяйся в ВК