Задать свой вопрос
*более 50 000 пользователей получили ответ на «Решим всё»
Задача 38926
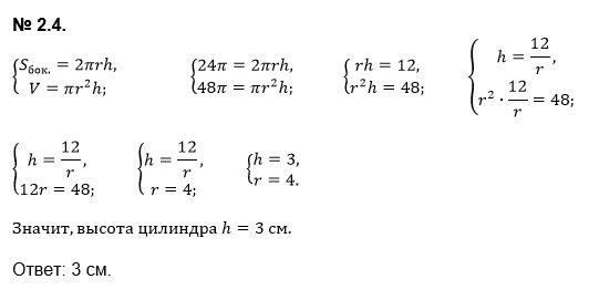
Помогите решить 2.4 ...
Условие
vk492803606
2019-08-24 06:02:52
Помогите решить 2.4
математика 10-11 класс
510
Решение
u821511235
2019-08-24 07:24:40
★
Написать комментарий
Меню
Решим всё
Найти задачу
Категории
Статьи
Тесты
Архив задач
Присоединяйся в ВК