Задать свой вопрос
*более 50 000 пользователей получили ответ на «Решим всё»
Задача 38860
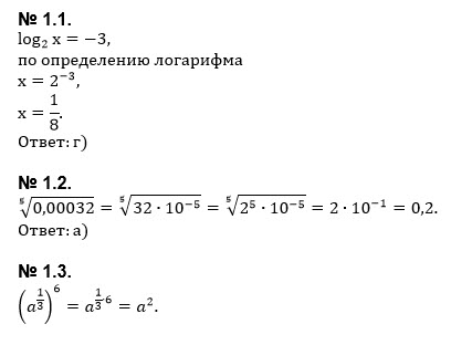
Помогите решить 1.2 и 1.2 и ...
Условие
vk280770680
2019-08-21 14:15:10
Помогите решить 1.2 и 1.2 и 1.3 с подробным решением
математика 10-11 класс
570
Решение
u821511235
2019-08-21 15:54:34
★
Написать комментарий
Меню
Решим всё
Найти задачу
Категории
Статьи
Тесты
Архив задач
Присоединяйся в ВК