Задать свой вопрос
*более 50 000 пользователей получили ответ на «Решим всё»
Задача 38848
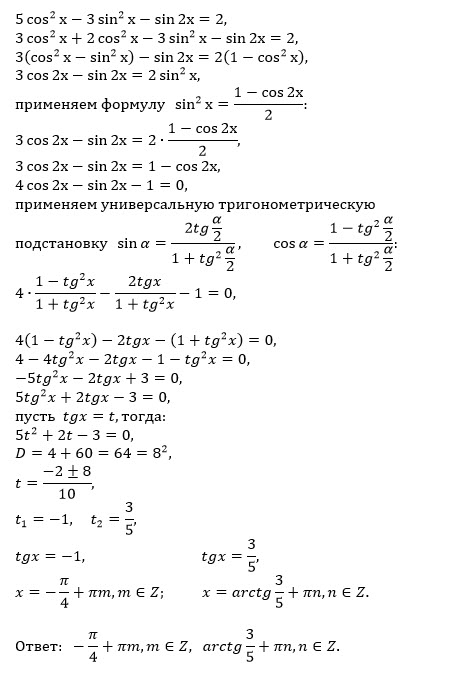
Решить уравнение 5cos^2x - 3sin^2x -...
Условие
vk280770680
2019-08-21 06:31:25
Решить уравнение 5cos^2x - 3sin^2x - sin2x = 2.
математика ВУЗ
726
Решение
u821511235
2019-08-21 07:30:21
★
Написать комментарий
Меню
Решим всё
Найти задачу
Категории
Статьи
Тесты
Архив задач
Присоединяйся в ВК