Задать свой вопрос
*более 50 000 пользователей получили ответ на «Решим всё»
Задача 38824
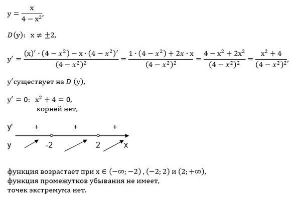
3.1. ... 3.2....
Условие
vk306899767
2019-08-19 17:06:28
3.1. ...
3.2.
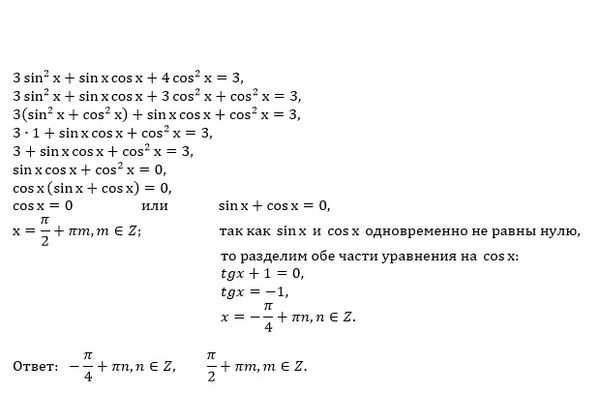
3sin^2x+sinxcosx+4cos^2x = 3
математика 10-11 класс
1932
Решение
u821511235
2019-08-19 20:13:55
★
Написать комментарий
Меню
Решим всё
Найти задачу
Категории
Статьи
Тесты
Архив задач
Присоединяйся в ВК