Задать свой вопрос   *более 50 000 пользователей получили ответ на «Решим всё»

Задача 38770 ...

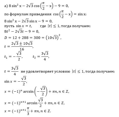
Условие

решить уравнение и указать корни этого уравнения принадлежащие отрезку
8sin^2 x - 2√3cos (П/2 - x) - 9 = 0
[-5П/2; -П]

предмет не задан 24239

Решение

Написать комментарий

Категория

Меню

Присоединяйся в ВК