Задать свой вопрос   *более 50 000 пользователей получили ответ на «Решим всё»

Задача 38754 решите уравнение 4cos^2 x + 8sin (3П/2 -...

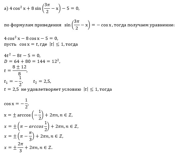
Условие

решите уравнение 4cos^2 x + 8sin (3П/2 - x) - 5 = 0
и укажите корни этого уравнения принадлежащие отрезку [-7П/2; -2П]

математика 17660

Решение

Написать комментарий

Категория

Меню

Присоединяйся в ВК