Задать свой вопрос   *более 50 000 пользователей получили ответ на «Решим всё»

Задача 38730 ...

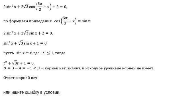
Условие

решить уравнение : 2sin^2 x + 2√3 cos (3П/2 + x) + 2 = 0
и указать корни этого уравнения принадлежащие отрезку: [5П/2; 4П]

математика 10-11 класс 1785

Решение

Написать комментарий

Меню

Присоединяйся в ВК