Задать свой вопрос   *более 50 000 пользователей получили ответ на «Решим всё»

Задача 38729 ...

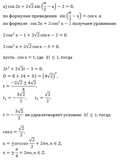
Условие

решить уравнение и указать корни этого уравнения принадлежащие отрезку:
cos2x + 2√2 sin (П/2 - x) - 2 =0
[П/2; 2П]

математика 1217

Все решения

Написать комментарий

Меню

Присоединяйся в ВК