
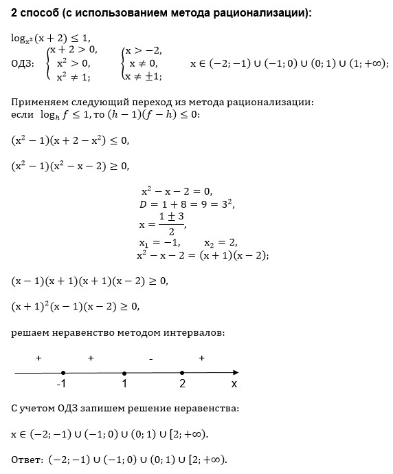
log(x2)(x+2)=1
Решим уравнение.
Степень выражения под логарифмом может быть вынесена за логарифм с помощью соответствующего правила. Это правило утверждает, что логарифм выражения в некоторой степени x равен этой степени, умноженной на логарифм x
(log_(b)(x^n)=n log_b(x))
2log(x)=1
Разделим каждый член на 2 и упростим.
Разделим каждый член в выражении 2log(x)=1 на 2.
2log(x)/2=1/2
Сократим выражение, отбрасывая общие множители.
Сократить общий множитель
(2)log(x)/(2)=1/2
Делим
log(x) на 1.
log(x)=1/2
Перепишем
log(x)=1/2 в степенном виде, используя определение логарифма. Если x и b являются положительными вещественными числами и bb≠, то 1 эквивалентно log_b(x)=y.
10^1/2=x
Поскольку x в правой части уравнения, развернем уравнение, чтобы он оказался слева.
x=10^1/2
Левая часть 0 меньше правой части 1, следовательно, данное утверждение всегда истинно.
Верно
Решение включает интервалы, на которых неравенство истинно.
(−∞;10^1/2]∪[10^1/2;∞)