Задать свой вопрос
*более 50 000 пользователей получили ответ на «Решим всё»
Задача 38599
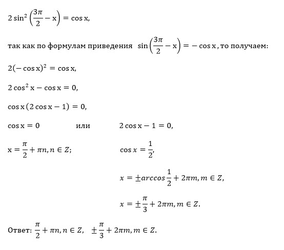
Решите уравнение 2sin^(2)(3п/2-х)=cosх...
Условие
antoninaivanova
2019-07-15 19:40:41
Решите уравнение 2sin^(2)(3п/2-х)=cosх
математика 10-11 класс
2981
Все решения
u821511235
2019-07-15 20:01:35
Написать комментарий
Меню
Решим всё
Найти задачу
Категории
Статьи
Тесты
Архив задач
Присоединяйся в ВК