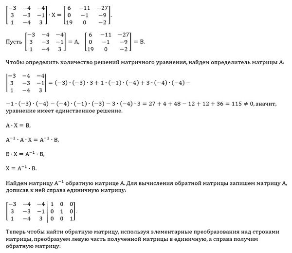
⎡⎣−331−4−3−4−4−13⎤⎦⋅Х=⎡⎣6019−11−10−27−9−2⎤⎦
Выясните имеет ли данное уравнение единственное решение. Если решение не существует или оно не единственное, то введите цифру 0 и переходите к следующей задаче.
Если решение единственное, то найдите матрицу Х.
В ответ введите сумму элементов 1-ой строки найденной матрицы Х. ПОМОГИТЕ ПОЖАЛУЙСТА ОЧЕНЬ СРОЧНО!!!!


