Задать свой вопрос
*более 50 000 пользователей получили ответ на «Решим всё»
Задача 38501
Помогите решить, пожалуйста! 5^x -...
Условие
mitchico
2019-07-04 18:35:16
Помогите решить, пожалуйста!
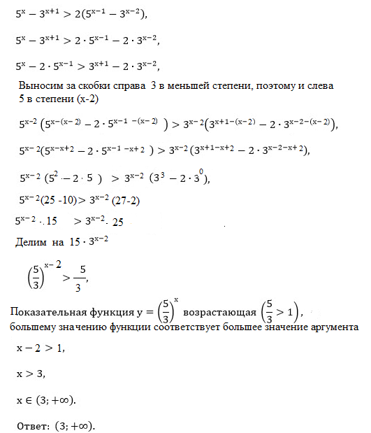
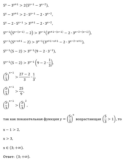
5^x - 3^(x+1) > 2(5^(x-1) -3^(x-2))
математика
687
Решение
u821511235
2019-07-04 18:35:48
★
Все решения
sova
2019-07-04 20:03:49
Написать комментарий
Меню
Решим всё
Найти задачу
Категории
Статьи
Тесты
Архив задач
Присоединяйся в ВК