

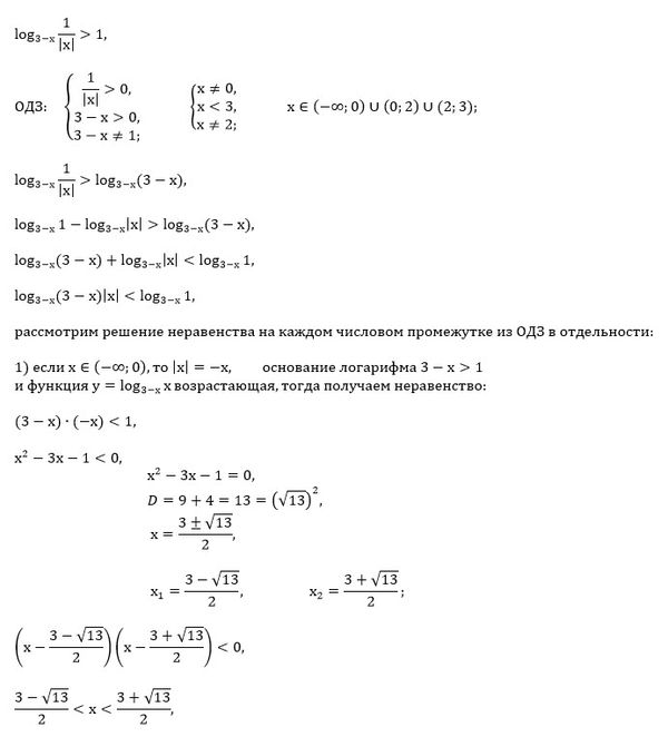
{1/x| > 0 ⇒ x ≠0
{3-x > 0 ⇒ x < 3
{3-x ≠ 1 ⇒ x ≠ 2
x ∈ (- ∞ ;0) U(0;2) U(2;3)
Так как
1= log_(3-x) (3-x) неравенство примет вид:
log_(3-x) 1/|x| >log_(3-x)(3-x)
Теперь все зависит от основания.
[b]Первый случай[/b].
Если основание логарифмической функции (3-х) > 1, логарифмическая функция возрастает, большему значению функции соответствует большее значение аргумента
1/|x| > (3-x)
так как x≠ 0 умножаем обе части неравенства на |x|
Система (1)
{(3-x)*|x| < 1
{3-x > 1 ⇒ x < 2
на (- ∞;0)
|x|=-x неравенство примет вид: (3-х)*(-x) <1 ⇒x^2-3x-1 <0
ИЛИ
на (0;2)
|x|=x неравенство примет вид: (3-х)*х <1 ⇒ x^2-3x+1>0
x^2-3x-1 <0 ИЛИ x^2-3x+1 >0
D=9+4=13 ИЛИ D=9-4=5
x_(1,2)=(3 ± sqrt(13))/2 ИЛИ x_(3,4)=(3 ± sqrt(5))/2
x ∈ ((3-sqrt(13))/2;(3+sqrt(13))/2) ИЛИ x < (3-sqrt(5))/2 или x >(3+sqrt(5))/2
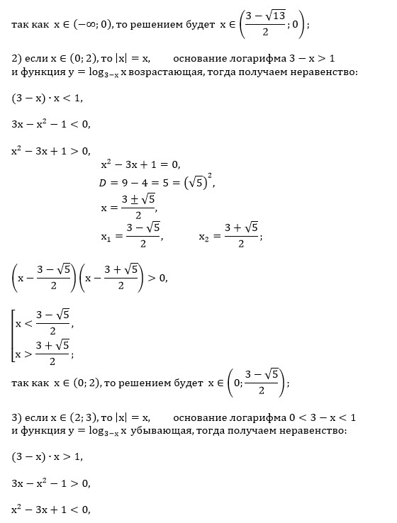
sqrt(c учетом x ∈ (- ∞;0) ИЛИ с учетом x ∈ (0;2)
о т в е т. ((3-sqrt(13))/2;0) ИЛИ о т в е т. (0;(3-sqrt(5))/2)
Объединяем ответы и получаем ответ первого случая:
((3-sqrt(13))/2;0) U (0;(3-sqrt(5))/2)
[b]Второй случай.[/b]
Если основание логарифмической функции 0 <(3-х) <1, т.е. 2 < x <3
логарифмическая функция убывает, большему значению функции соответствует меньшее значение аргумента
1/|x| < (3-x}
так как x≠ 0
Система (1)
{(3-x)*|x| >1
{0<3-x < 1 ⇒ 2 < x <3
|x|=x
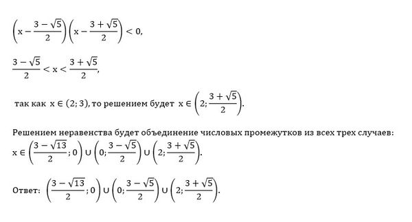
{x^2-3x+1 >0 ⇒ x < (3-sqrt(5))/2 или x >(3+sqrt(5))/2
{2<x<3
Ответ второго случая (2;(3+sqrt(5))/2)
О т в е т. Объединяем ответы первого и второго случая
((3-sqrt(13))/2;0) U (0;(3-sqrt(5))/2) U (2; (3+sqrt(5))/2)