Задать свой вопрос   *более 50 000 пользователей получили ответ на «Решим всё»

Задача 38426 Решить уравнение: sin (1/14)x = cos^4...

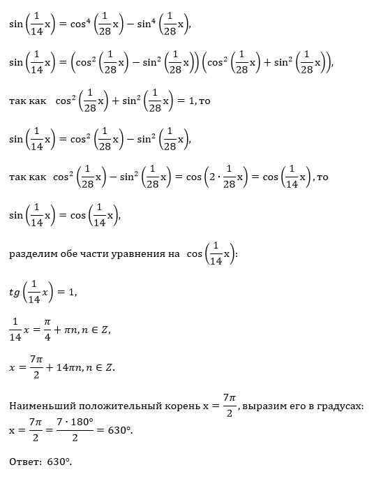
Условие

Решить уравнение:

sin (1/14)x = cos^4 (1/28)x - sin^4 (1/28)x

В ответе указать (в градусах) наименьший положительный корень.

предмет не задан 1118

Решение

Все решения

1) [b]Замена переменной:[/b]

(1/28)x=t
(1/14)x=2t

2)Уравнение принимает вид:

[b]sin2t=cos^4t-sin^4t[/b]

По формуле разности квадратов:

cos^4t-sin^4t=(cos^2t)^2-(sin^2t)^2=(cos^2t-sin^2t)*(cos^2t+sin^2t)=

=cos2t*1=cos2t

Применили формулы
косинуса двойного угла
cos2t=cos^2t-sin^2t
и
тригонометрической единицы:
cos^2t+sin^2t=1

3) Уравнение:
[b]sin2t=cos2t[/b] - однородное тригонометрическое уравнение первой степени.

Делим на cos2t ≠0

4)
tg2t=1

2t=( π/4)+πk, k ∈ Z

5)
Обратная замена и [b]гра-дусы[/b]

(1/14)х=45^(o)+180^(o)*k, k ∈ Z

х=(14*45^(o))+14*180^(o)*k, k ∈ Z

[b]х=630^(o)+2520^(o)*k, k ∈ Z[/b]

(можно оставить 14*180^(o) вместо 2520^(o))

Наименьший положительный корень при n=0
x [b]=630^(o)[/b]



В решении задачи выделено 5 этапов

Написать комментарий

Меню

Присоединяйся в ВК