Задать свой вопрос
*более 50 000 пользователей получили ответ на «Решим всё»
Задача 38365
...
Условие
mlp09okn
2019-06-24 12:32:37
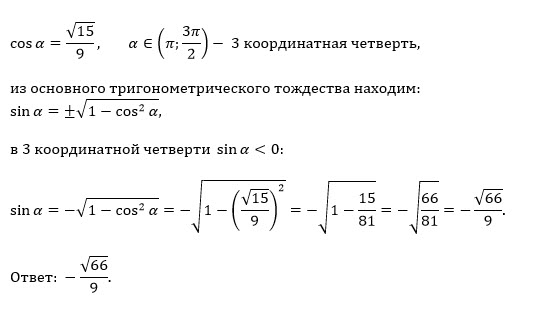
найдите sin а если cos а= √15/9 , а А Є (π:3π/2)
предмет не задан
595
Все решения
u821511235
2019-06-24 13:06:35
Написать комментарий
Меню
Решим всё
Найти задачу
Категории
Статьи
Тесты
Архив задач
Присоединяйся в ВК