Задать свой вопрос
*более 50 000 пользователей получили ответ на «Решим всё»
Задача 38355
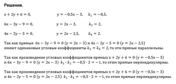
Среди прямых х+2у+6=0, 6х-3у-9=0,...
Условие
alina2019
2019-06-24 09:21:53
Среди прямых х+2у+6=0, 6х-3у-9=0, 4х-2у-5=0 указать параллельные и перпендикулярные
предмет не задан
2358
Решение
u821511235
2019-06-24 10:31:51
★
Написать комментарий
Меню
Решим всё
Найти задачу
Категории
Статьи
Тесты
Архив задач
Присоединяйся в ВК