Задать свой вопрос
*более 50 000 пользователей получили ответ на «Решим всё»
Задача 38346
ребятули всем привет нужна помощь в...
Условие
vk549431704
2019-06-23 22:01:55
ребятули всем привет нужна помощь в зарание спасибо )))
Хотя бы 4 задания )))
математика 10-11 класс
593
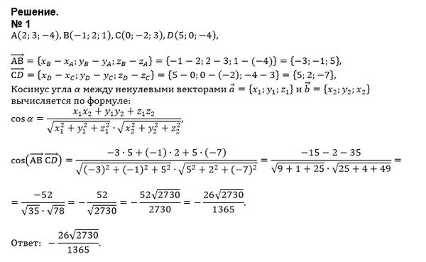
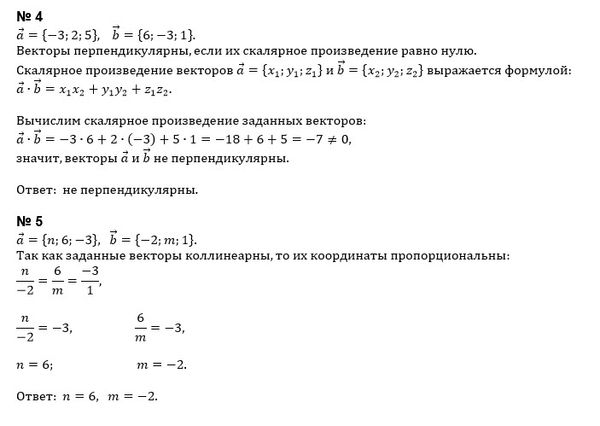
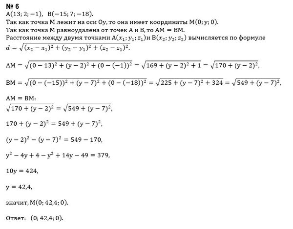
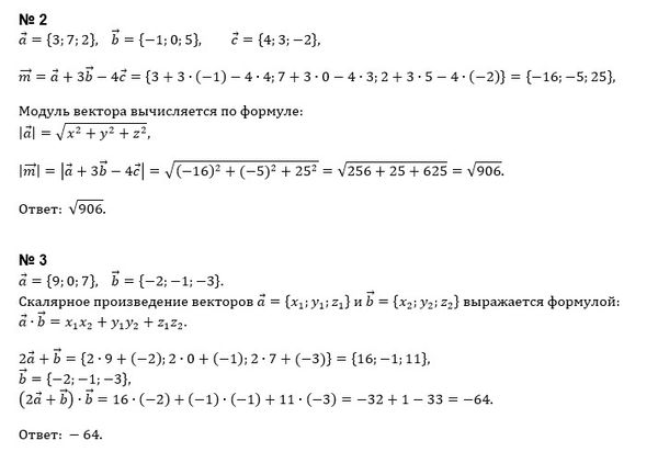
Решение
u821511235
2019-06-23 22:48:43
★
Написать комментарий
Меню
Решим всё
Найти задачу
Категории
Статьи
Тесты
Архив задач
Присоединяйся в ВК