Задать свой вопрос
*более 50 000 пользователей получили ответ на «Решим всё»
Задача 38304
...
Условие
vk301356398
2019-06-22 17:53:13
Можете помочь с полным решением найти производные
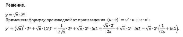
2) y=sqrt(x)⋅2^(x)
математика ВУЗ
562
Решение
u821511235
2019-06-22 18:10:41
★
Все решения
vk201218220
2019-06-22 18:07:41
y'=2^x/2sqrt(x)+2^xln2 sqrt(x)
Написать комментарий
Меню
Решим всё
Найти задачу
Категории
Статьи
Тесты
Архив задач
Присоединяйся в ВК