Задать свой вопрос   *более 50 000 пользователей получили ответ на «Решим всё»

Задача 38257 Найти уравнение плоскости, параллельной...

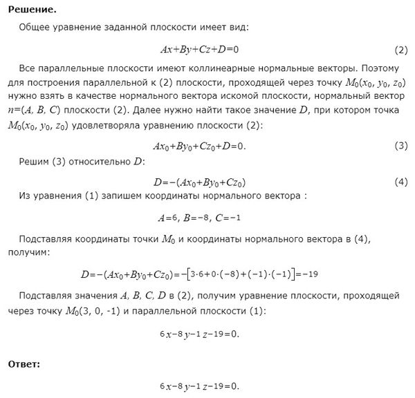
Условие

Найти уравнение плоскости, параллельной 6x-8y-z+5=0 и проходящей через точку A (3, 0, -1)

математика ВУЗ 1248

Решение

Все решения

Из данного уравнения плоскости 6x–8y–z+5=0
находим координаты ее нормального вектора
vector{n)=(6;-8;-1)

Параллельные плоскости имеют один и тот же нормальный вектор.


Уравнение плоскости, проходящей через точку (x_(o);y_(o);z_(o))
c заданным нормальным вектором имеет вид:

[b]A*(x-x_(o))+B*(y-y_(o))+C*(z-z_(o))=0[/b]

Подставляем
6*(x-3)-8*(y-0)-1*(z-(-1))=0

6х-18-8y-z-1=0

[b]6x-8y-z-19=0[/b]

Написать комментарий

Меню

Присоединяйся в ВК