Задать свой вопрос   *более 50 000 пользователей получили ответ на «Решим всё»

Задача 38116 Выручайте только это не могу...

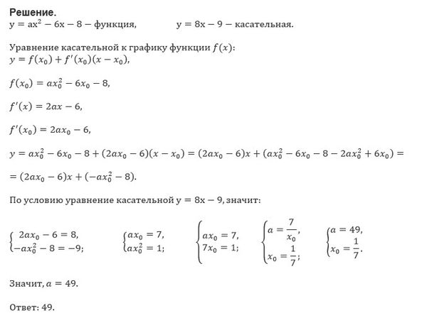
Условие

Выручайте только это не могу сделать
прямая y=8x-9 является касательной к графику функций ax^2-6x-8
Найдите а


математика ВУЗ 1405

Все решения

Пусть
M (х_(о);y_(o))- точка касания.

[b]Точка M принадлежит кривой[/b], значит
y_(o)=ax^2_(o)-6x_(o)-8
и
[b]точка М принадлежит касательной[/b]
y_(o)=8x_(o)-9

Приравниваем правые части

[b]ax^2_(o)-6x_(o)-8=8x_(o)-9[/b]
ax^2_(o)-14x_(o)+1=0

Квадратное уравнение имеет [b] один корень[/b], если [b] D=0[/b]

D=(-14)^2-4*a=196-4а

196-4a=0

a=49

О т в е т. [b]а=49[/b]


Написать комментарий

Меню

Присоединяйся в ВК