Задать свой вопрос
*более 50 000 пользователей получили ответ на «Решим всё»
Задача 38078
Найдите наименьший положительный корень...
Условие
anastasia10005
2019-06-11 12:15:06
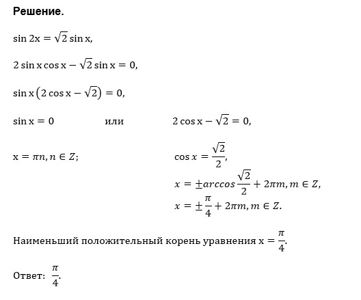
Найдите наименьший положительный корень уравнения
sin 2x= sqrt(подкоренное выражение)2sinx
математика ВУЗ
2106
Все решения
u821511235
2019-06-11 15:12:00
Написать комментарий
Меню
Решим всё
Найти задачу
Категории
Статьи
Тесты
Архив задач
Присоединяйся в ВК