Задать свой вопрос
*более 50 000 пользователей получили ответ на «Решим всё»
Задача 38062
Найдите экстремум функции...
Условие
vk427714858
2019-06-10 14:55:48
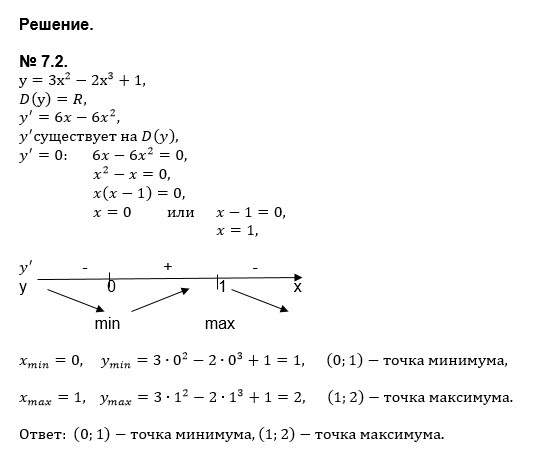
Найдите экстремум функции
f(x)=3x^2-2x^3+1
y=7+12x-x^3
y=x^3-3x
y=x^3-3x^2
математика ВУЗ
2636
Решение
u821511235
2019-06-10 15:11:45
★
Написать комментарий
Меню
Решим всё
Найти задачу
Категории
Статьи
Тесты
Архив задач
Присоединяйся в ВК