по действиям с объяснением и с проверкой .


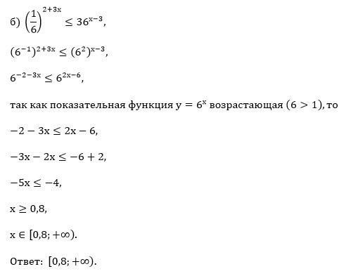
(1/6)^(2+3х)≤36^(х-3)
(1/6)^(2+3х)≤(1/6)^(-2х+6)
2+3х≤6-2х
5х≤4
х≤0,8
Ответ: (-бесконечности;0,8]
в)
log_(7)(4x+9)≤2
О.Д.З.
4х+9>0
4х>-9
х>-0,25
7^2≥4х+9
49-9≥4х
4х≤40
х≤10
Ответ: [-0,25;10]